Negative Shanshui (Proposal)

2024



Overview

This interactive art experience, entitled "Negative Shanshui," serves as a dynamic confluence of eastern aesthetics and pressing ecological concerns, where the embodied interaction and aesthetic engagement of classical Chinese landscape painting (i.e., shanshui) interweave with the non-positive consequences of humanity's imprint on nature. The underlying narrative of "Negative Shanshui" revolves around the juxtaposition of landscape painting and nature landscape along with their involvement with AI-generated imagery representing environmental degradation.

Upon encountering the serene shanshui rear-projected onto the textile surface (i.e. shanshui interface), the audience is invited to physically interact with the artwork. Their touch, pressure, and movements on the ‘shanshui interface’ dynamically influence the depicted shanshui, initially distorting the projection and subsequently gradually integrating AI-generated visual elements that symbolize environmental degradation. As engagement progresses, the shanshui evolves into a disturbing depiction of wasteland, metaphorically highlighting the negative human footprints on the natural environment.

However, 'Negative Shanshui' transcends the mere portrayal of nature-human clash, encapsulating the audience in an ongoing narrative through embodied aesthetic experience, sparking contemplation of their own influence on nature and fostering ecological awareness after the aesthetic revelation.

Fig.1(a) Shanshui Interface: from tactile interaction to textile deformation.

Fig.1(b) Physical actions stimuli shanshui transformation.

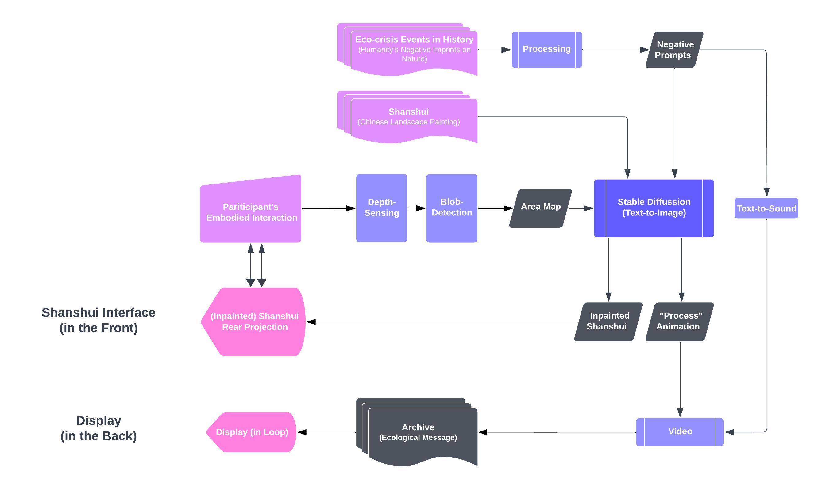
The tactile interaction with the shanshui interface surpasses conventional two-dimensional screen-based interaction; as participants touch, press, poke, swipe, and engage bodily on the interface with varying strengths, the stretchy textile responsively curves (see Fig 1.a). The textile’s deformation, denotes the area of interaction, is captured through depth-sensing and blob-detection techniques as a “area map.” This naturally translates the depth information into “stroke weights” in the two-dimensional trajectory, symbolically reflecting the intensity of the participants' engagement through the material's physical properties. In this way, the embodied interaction, depicted as the “area map,” is input to the AI inpainting algorithm that dynamically modifies the projected shanshui in real-time (see Fig 1.b). Thus, participants’ physical action becomes a catalyst for transformation within the shanshui.

Fig.2. Inpainting with “area map” and “negative prompts.”

Fig 3. Dynamic progress of AI-generated wasteland

A comprehensive list of eco-crisis events that have happened in history, indicating humanity’s imprints have left on the natural environment, is collected from online public news and reports of authorities and converted to a list of textual descriptions (i.e., negative prompts). In “Negative Shanshui,” the AI-powered inpainting technique, utilizing stable diffusion, erases the areas affected by participants' interactions (i.e., area map) and replaces them with new imagery generated through text-to-image processes based on the “negative prompts.” This method seamlessly integrates the generated content, depicting man-made environmental issues like polluted waters, deforested landscapes, and soil salinization, into the existing shanshui.

As participants continuously engage, the shanshui undergoes a negative transformation, gradually evolving into a disturbing depiction of a wasteland, thereby metaphorically highlighting the adverse human footprints on the natural environment. The algorithm ensures that each addition integrates smoothly and enriches the visual narrative. The experience unfolds as participants encounter the pristine beauty of the original landscape, only to witness its unsettling transformation in response to their engagement.

Fig 4. Participant: Post-Engagement with Video Archive. Spectators: Participation Encouragement

While the shanshui interface serves as a portal for real-time experiences, the dynamic progress of AI-generated wasteland (see Fig 3), stemming from the participants’ engagement, acts as reflective mirror of ecological consequences. Upon conclusion of interaction, “Negative Shanshui” archives the generated animation alongside its corresponding textual descriptions within a soundtrack. These archived materials are displayed in-loop at the installation's backside (see Fig 4), amplifying the artwork's ecological message. This continuous display allows participants to revisit and reflect on the ecological narratives post-engagement, deepening their awareness of environmental issues. Additionally, the looping video functions as a visual cue to spectator (see Fig 4), indicating the interaction and transformation within the shanshui, thereby encouraging their participation and fostering a broader communal discourse on ecological matters.

The title 'Negative Shanshui' metaphorically captures the core mechanism of the artwork, where human engagement gradually erodes the idealized nature (i.e., shanshui), illustrating the impactful, often negative, imprint humans leave on the environment. By applying embodied interaction through the shanshui painting as an interface, "Negative Shanshui" prompts the audience to a critical discourse and consciousness surrounding ecological concerns and reflect upon the complexities of human-nature interactions in contemporary contexts.

Technical Plan:

Source code for this website is available on github.